Astudiaeth ddiweddar a gyhoeddwyd ynMicrobiomcynhaliodd ddadansoddiad metagenomig firaol ar 846 o famaliaid bach gwyllt—gan gynnwys ystlumod, cnofilod, a chwilod bach—a gasglwyd yn Sierra Leone, Gorllewin Affrica. Nododd yr astudiaeth gyfanswm o 39 o firysau RNA sy'n gysylltiedig â mamaliaid, yn cynnwys 26 o firysau newydd a 13 o firysau a oedd yn hysbys o'r blaen. Ymhlith y rhain, y teulu Paramyxoviridae a ddangosodd yr amrywiaeth uchaf, tra bod cnofilod yn cynnwys y nifer fwyaf o rywogaethau firaol (n = 26).
Datgelodd asesiad risg sonotig dri firws sonotig hysbys—firws enseffalomyocarditis, firws Lassa, a Rocahepevirus sp.—yn ogystal â thri firws â risg gorlifo bosibl: firws Melian, firws hepatitis cnofilod, a Hunnivirus A. Yn nodedig, ymhlith y firysau a nodwyd yn ddiweddar, dangosodd Bat ledantevirus 2 y berthynas ffylogenetig agosaf â'r firws Le Dantec sy'n heintio pobl. Canfu dadansoddiad serolegol wrthgyrff niwtraleiddio yn erbyn y firws hwn ymhellach mewn 2.8% o drigolion lleol, gan awgrymu amlygiad dynol blaenorol, a thalaith heb ei ganfod.
Mae'r canfyddiadau hyn yn tynnu sylw at bresenoldeb cronfa firysau sylweddol sy'n cael ei dominyddu gan gnofilod yng Ngorllewin Affrica ac yn tanlinellu pwysigrwydd hanfodol strategaethau gwyliadwriaeth integredig ar y rhyngwyneb rhwng bodau dynol ac anifeiliaid. Mae cyfuno sgrinio metagenomig â dilysu serolegol yn darparu fframwaith cadarn ar gyfer nodi firysau â photensial sonotig a gorlifo.

Dros y degawd diwethaf, mae mwy na 60% o glefydau heintus sy'n dod i'r amlwg mewn bodau dynol wedi tarddu o gronfeydd anifeiliaid, gydag ystlumod, cnofilod a chwilod yn cael eu cydnabod fel prif letywyr firysau sonotig. Ystyrir Affrica yn eang fel man problemus ar gyfer clefydau sonotig. Er enghraifft, adroddodd Sierra Leone dros 28,000 o achosion yn ystod yr achosion o Ebola yn 2014–2016.
Er gwaethaf baich sylweddol clefydau sonotig yn y rhanbarth hwn, nid yw amrywiaeth a dosbarthiad firysau mewn mamaliaid bach gwyllt wedi'u nodweddu'n ddigonol o hyd. I fynd i'r afael â'r bwlch hwn, cynhaliodd ymchwilwyr ddadansoddiad firws systematig o 846 o famaliaid bach gwyllt a ddaliwyd ar draws tri safle yn Sierra Leone rhwng 2018 a 2023. Nod yr astudiaeth oedd nodweddu amrywiaeth firaol, nodi ymgeiswyr â photensial trosglwyddo trawsrywogaeth, asesu risg sonotig, a chynhyrchu tystiolaeth i gefnogi systemau rhybuddio cynnar ar gyfer clefydau heintus sy'n dod i'r amlwg.

Dulliau Craidd
Defnyddiodd yr astudiaeth lif gwaith metagenomeg firaol cynhwysfawr:
- Prosesu sampl:Casglwyd meinweoedd y galon, yr afu, y ddueg, yr ysgyfaint a'r arennau, eu cronni, eu homogeneiddio, a'u tynnu'n llwyr o RNA.
- Dilyniannu a chydosod:Perfformiwyd disbyddu RNA ribosomaidd cyn adeiladu'r llyfrgell, ac yna dilyniannu trwybwn uchel gan ddefnyddio'r platfform Illumina NovaSeq 6000. Casglwyd contigau firaol de novo.
- Adnabod firysau:Adnabuwyd firysau yn seiliedig ar aliniad genynnau polymerase RNA sy'n ddibynnol ar RNA (RdRp). Dim ond firysau sy'n gysylltiedig â fertebratau a gadwyd, ac eithrio firysau bacteriol, ffwngaidd a phlanhigion.
- Dadansoddiad biowybodeg:Cynhaliwyd ailadeiladu ffylogenetig, dadansoddiad ailgyfuno, modelu rhwydwaith trosglwyddo traws-rywogaethau, ac asesiad risg sonotig.
- Dilysu serolegol:Datblygwyd assay niwtraleiddio ffug-firws yn seiliedig ar VSV ar gyfer Ystlumod ledantefirws 2. Canfuwyd gwrthgyrff niwtraleiddio mewn 2.8% o sera dynol, gan ddarparu tystiolaeth o drosglwyddiad sonotig posibl.
AstudioCanlyniadau
1. Darganfod a Amrywiaeth Firaol
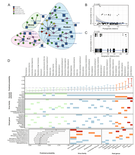
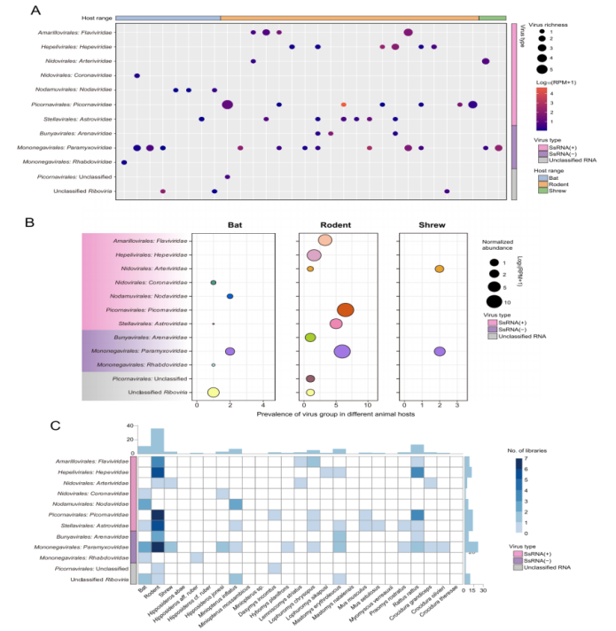
Cynhaliodd yr astudiaeth hon ddadansoddiad dilyniannu trawsgrifiadol ar 846 o anifeiliaid gwyllt a gasglwyd yn Sierra Leone, gan gynnwys cnofilod, ystlumod a chwilod bach. Yn seiliedig ar ddilyniannau genynnau polymerase RNA sy'n ddibynnol ar RNA (RdRp) cyflawn, nodwyd cyfanswm o 39 o firysau RNA sy'n gysylltiedig â mamaliaid, yn cynnwys 13 o firysau a oedd yn hysbys o'r blaen a 26 o firysau newydd.
O ran cyfansoddiad firaol, y teulu Paramyxoviridae a ddangosodd y lefel uchaf o amrywiaeth ar draws y tair urdd gwesteiwyr, ac yna Astroviridae a Picornaviridae. O ran dosbarthiad gwesteiwyr, cyfrannodd cnofilod yr amrywiaeth firaol fwyaf, gan gartrefu cyfanswm o 26 rhywogaeth o firysau, sy'n dangos eu rôl amlwg fel cronfeydd amrywiaeth firaol yn y rhanbarth.
2. Risg Sonotig
Nododd asesiad risg sonotig dri firws sonotig hysbys: firws enseffalomyocarditis, firws Lassa, a rhywogaethau Rocahepefirws. Yn ogystal, nodwyd tri firws—firws Melian, firws hepatitis cnofilod, a Hunnifirws A—fel rhai â risg gorlifo posibl.
Ymhlith y 26 firws a ddarganfuwyd yn ddiweddar, rhagfynegwyd bod gan bedwar botensial sonotig uchel yn seiliedig ar nodweddion ffylogenetig a genomig. Yn arbennig, dangosodd y firws ledantec Ystlumod 2 y berthynas ffylogenetig agosaf â'r firws Le Dantec hysbys sy'n heintio pobl.
Cefnogodd ymchwiliad serolegol dilynol y canfyddiad hwn ymhellach, gan fod gwrthgyrff niwtraleiddio yn erbyn Ystlumod ledantefirws 2 wedi'u canfod mewn 2.8% o sera gan drigolion lleol. Mae'r canlyniad hwn yn awgrymu y gallai heintiau heb eu hadnabod neu asymptomatig fod wedi digwydd eisoes o fewn y boblogaeth ddynol, gan dynnu sylw at lwybr trosglwyddo sonotig posibl ond heb ei ganfod o'r blaen.
3. Dynameg Trosglwyddo Trawsrywogaethau
Dangosodd dadansoddiad trosglwyddo trawsrywogaeth fod cnofilod yn meddiannu safle canolog o fewn y rhwydwaith rhannu firysau, gan weithredu fel nodau allweddol sy'n hwyluso cyfnewid firysau rhwng rhywogaethau gwesteiwr. Nodwyd cyfanswm o 15 o firysau fel rhai sydd â'r potensial i drosglwyddo trawsrywogaeth.
Dangosodd dadansoddiad pellach o batrymau trosglwyddo traws-urdd fod rhannu firysau yn digwydd yn amlach ymhlith gwesteiwyr o fewn yr un urdd dacsonomig, gan awgrymu bod perthynas gwesteiwyr yn chwarae rhan bwysig yn dynameg trosglwyddo. Mewn cyferbyniad, dangosodd ystlumod gapasiti cymharol is ar gyfer trosglwyddo traws-urdd.
Yn bwysig, gwelwyd tystiolaeth o ehangu ystod y gwesteiwr mewn rhai firysau. Er enghraifft, canfuwyd firws Melian, a ystyriwyd yn benodol i chwilod yn flaenorol, hefyd mewn cnofilod yn yr astudiaeth hon, gan ddangos newid posibl yn addasrwydd y gwesteiwr a risg uwch o drosglwyddiad ehangach.
Casgliadau a Goblygiadau Iechyd Cyhoeddus
- Amrywiaeth firom uchel mewn mamaliaid bach gwyllt:Mae darganfod 39 o firysau RNA, gan gynnwys 26 o rywogaethau newydd, yn datgelu cronfa firysau fawr yn y rhanbarth ac yn adrodd am y tro cyntaf ar firysau newydd â photensial sonotig uchel (e.e., Ystlumod ledantefirws 2).
- Cnofilod fel targedau gwyliadwriaeth blaenoriaeth:Mae cnofilod yn gweithredu fel canolfannau allweddol ar gyfer trosglwyddo firysau ac yn cario'r amrywiaeth firysau uchaf, gan gynrychioli'r risg gorlifo fwyaf.
- Angen am strategaethau gwyliadwriaeth integredig:Mae'r canfyddiadau'n cefnogi blaenoriaethu cnofilod mewn rhaglenni gwyliadwriaeth weithredol a gweithredu dulliau integredig sy'n cyfuno metagenomeg, seroleg, a monitro ecolegol ar ryngwynebau rhwng bodau dynol a bywyd gwyllt.
At ei gilydd, mae'r astudiaeth hon yn darparu tystiolaeth hanfodol i gefnogi systemau rhybuddio cynnar a fframweithiau asesu risg ar gyfer clefydau sonotig sy'n dod i'r amlwg, gan atgyfnerthu pwysigrwydd gwyliadwriaeth ragweithiol mewn rhanbarthau risg uchel.
Gwybodaeth am y Cynnyrch
Amser postio: Mawrth-23-2026

